I was wondering if we could have the ability to have a data model view of the database. It is similar to how Power Bi allows you to see the relations established between the different tables. I kept thinking as a database scales up it would be hard to keep up with the different references that we have.
Hi Ahmed,
Yes this is definitely something on our minds. We’ve been working on a design for this. We are a bit stuck on how to handle very large databases.
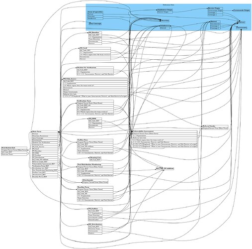
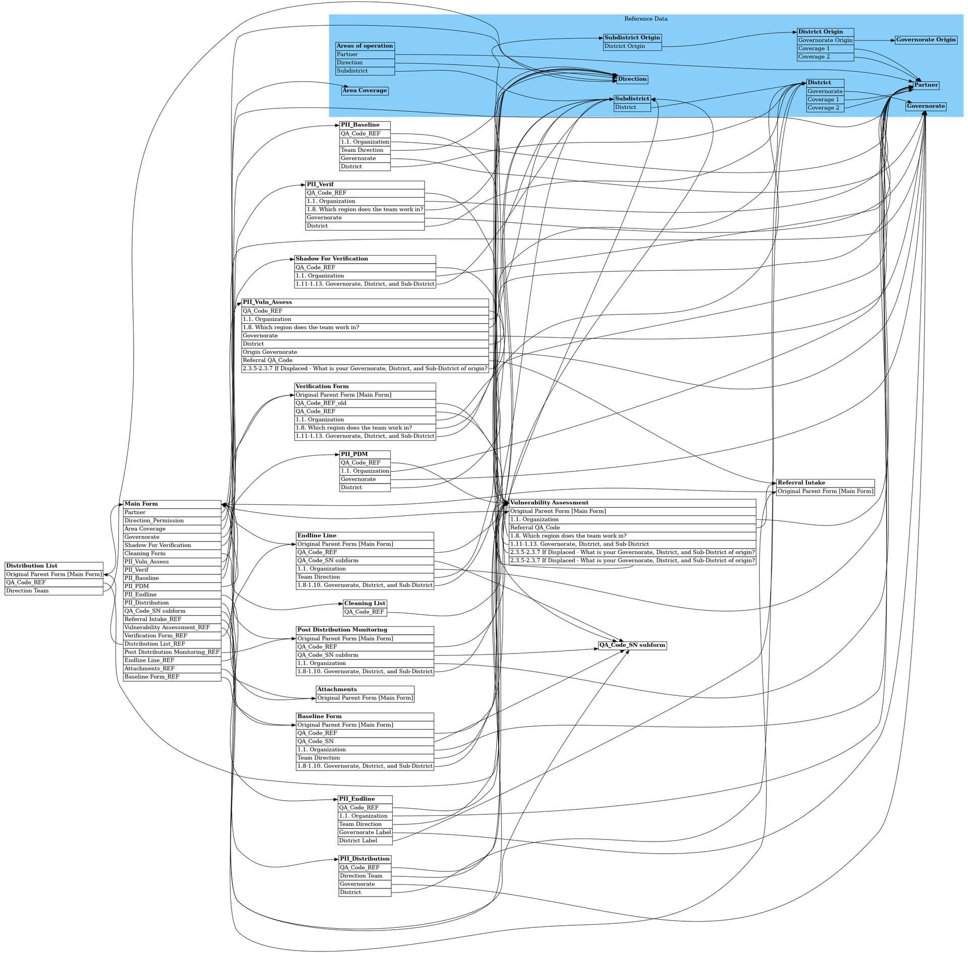
I’m am attaching two images as examples. The first is very useful and clear, while the second is too messy in my view to be useful.
We are trying to brainstorm ways of making visualizations of the second database more useful. For example, maybe you could zoom into a single form and see its relationships only? Or limit to a single folder? Or perhaps the user should be able to create multiple views and select the forms that are relevant?
I’m also curious about whether this would be purely a visualization, or also a tool for building. In PowerBI, you can draw new relationships between fields, for example. But would that be useful in ActivityInfo? I guess we could add a new reference field if you wanted to create a new relationship.
Any feedback on these ideas (or new ones) would be much appreciated and help us get to a workable design to start development on.
The diagram works for a database of this size:
This database seems too big to visualize in this way:
Hi Alex,
Thanks for getting back to me on this. It is really exciting to hear that you are brainstorming ideas for this already.
I agree that having a data model view with too many tables and relationships can cause confusion. From a user’s standpoint, I think of having the views focused on a single form. If I have three forms overall in my database I can “filter” the data model. I, for example, would have the second screenshot but only focused on the post distribution monitoring “path” or relationships and I can choose which tables I would like focus on.
For your point on the functionality of the data model view, I think that keeping it view only is best for now as it might be confusing to make the difference between a subform and a reference inside the data model view (a main form can be interpreted as the reference for a subform).
I would look forward to hearing from you on this and good luck with your work!


